Overview of Change Management

This content is currently under development.

The Project Change Management Process is followed during the Execution phase of the Project Management Life Cycle, once the project has been formally defined and planned.

What is a Change Management Process

A Change Management Process is a method by which changes to the project (e.g. to the scope, deliverables, timescales or resources) are formally defined, evaluated and approved prior to implementation. The process entails completing a variety of control procedures to ensure that, if implemented, the change will cause minimal impact to the objectives of the project.

A Change Management Process is used to ensure that every change identified is formally:

Communicated
Documented
Reviewed
Approved
Implemented

When to use a Change Management Process?

Any change to the project during the Execution phase will need to be formally managed as part of the Change Management Process. Without a formal Change Management Process in place, the objective of delivering a solution within ‘time, cost and quality’ may be compromised.

The Change Management Process is terminated only when the Execution phase of the project is completed (i.e. just prior to Project Closure).

Change Management Process

Overview

The Change Management Process is undertaken to ensure that each change introduced to the project environment is appropriately defined, evaluated and approved prior to implementation.

Change Management will be introduced to this project through the implementation of five key processes:

The submission and receipt of change requests.
The review and logging of change requests.
The determination of the feasibility of change requests.
The approval of change requests.
The implementation and closure of change requests.

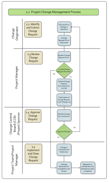
The following diagram describes the roles, processes and procedures to be undertaken to initiate, implement and review the effects of changes within the project.

Identify and Submit Change Request

This process provides the ability for any member of the project team to submit a request for a change to the project.

The Change Requester:

Identifies a requirement for change to any aspect of the project (e.g. scope, deliverables, timescales and organization)
Completes a Request For Change (RFC) and distributes the form to the Project Manager.

The RFC summarizes the change:

Description
Reasons
Benefit.
Costs
Impacts
Any supporting documentation
Approvals

Review Change Request

The Project Manager reviews the RFC and determines whether or not additional information is required for the Change Advisory Board to assess the full impact of the change to the project time, scope and cost.

The decision will be based on factors, such as:

Number of change options presented.
Feasibility and benefits of the change.
Complexity and/or difficulty of the change options requested.
Scale of the change solutions proposed.

The Project Manager will record the RFC details in the Change Log to track the status of the change request.

Approve Change Request

The Project Manager will forward the Change Request Form and any supporting documentation to the Change Advisory Board or Emergency Change Advisory Board (ECAB) for review and final approval.

They will determine the feasibility of this change by examining factors, such as:

Risk to the project in implementing the change.
Risk to the project in NOT implementing the change.
Impact on the project in implementing the change (time, resources, finance, quality).

After a formal review, they may:

Reject the change.
Request more information related to the change.
Approve the change as requested.
Approve the change subject to specified conditions.

Implement and Close Change Request

If the change is approved, the following will occur:

An implementation date of the change will be identified.
A test of the change will be scheduled and performed.
The change will be implemented.
The implementation of the change will be reviewed and deemed successful or corrective actions taken.
The success of the change implementation will be communicated to all parties.
The change request will be closed on the Change Log.

Change Management Roles

The following will play a role in the request, review, tracking and approval of a change request:

Change Requester

The Change Requester initially recognizes a need for change to the project and formally communicates this requirement to the Project Manager. The Change Requester is responsible for:

Identifying the requirement to make a change to the project.
Documenting the requirement by completing a RFC.
Submitting the RFC to the Project Manager for review.

Project Manager

The Project Manager receives, logs, monitors and controls the progress of all changes within a project. The Project Manager is responsible for:

Receiving all RFCs and logging them in the Change Log.
Categorizing and prioritizing all RFCs.
Reviewing all RFCs to determine whether additional information is required.
Forwarding the RFC to the Change Control Board for approval.
Escalating all RFC issues and risks to the Change Control Board.
Reporting and communicating all decisions made by the Change Control Board.
Close the Change Request and update the Change Log when completed.

Change Control Board

The Change Advisory Board (CAB) is the Steering Committee or other authorized body who is the principle authority for all RFCs forwarded by the Project Manager. The Change Advisory Board Group is responsible for:

Reviewing all RFCs forwarded by the Project Manager.
Considering all supporting documentation.
Approving / rejecting each RFC based on its relevant merits.
Resolving change conflict (where 2 or more changes overlap).
Identifying the implementation timetable (for approved changes).

Project Team/Project Manager

The Project Team and Project Manager schedules and implements all changes. This group is responsible for:

Scheduling all changes (within the parameters provided by the Change Advisory Board).
Testing all changes, prior to implementation.
Implementing all changes within the project.
Reviewing the success of a change, following implementation.

Change Management Documents

The following documentation is used to monitor and/or control changes to the project.

The Change Request Form is used to identify and describe a proposed change to the project.
The Change Log is the log where all requests for changes are registered and tracked through to resolution.